Life Cycle Assessment (LCA) is a well-established methodology for quantifying the environmental impact of products throughout their lifecycle and evaluating sustainable alternative technologies thereof with:

  • ISO 14000 supported framework for raw material extraction to end-of-life disposal
  • Regulatory & Certification Support through eco-labelling, EPDs and ISO framework
  • Holistic View of Environmental Impact considering all processes in a system's life
  • Informed Decision Making on GHG emissions, resource depletion and toxic emissions
  • Lifecycle Inventory Development through inputs and outputs quantification

Sustainable alternatives for urban water treatment plants, Pakistan

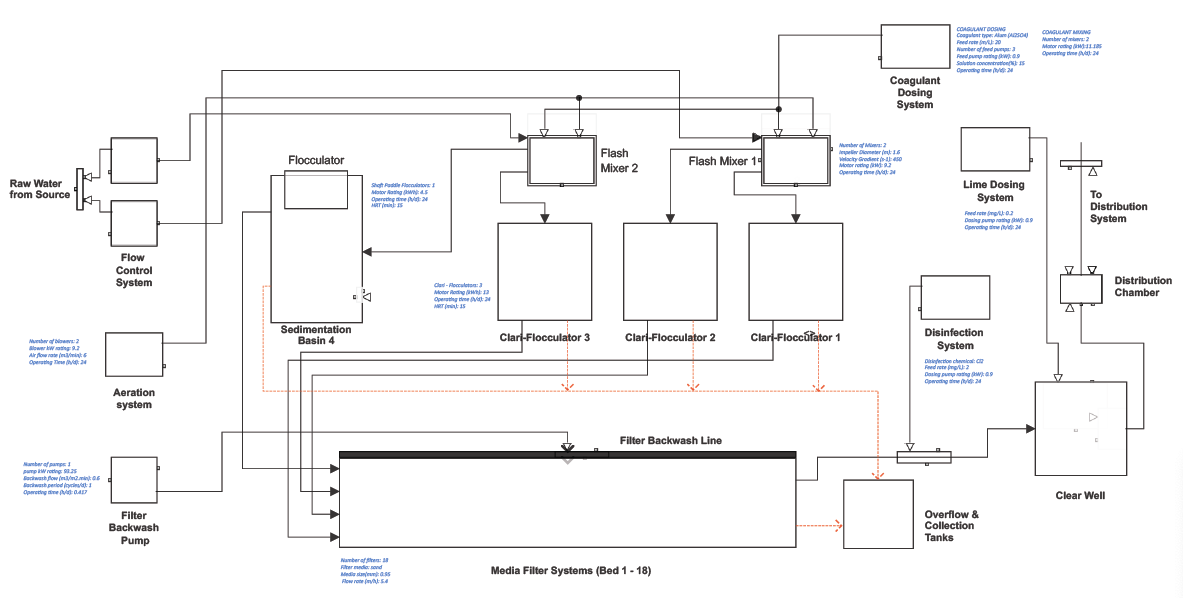
The Rawal Lake Water Treatment Plant (RLWTP) and Sang-Jani Water Treatment Plant (SJWTP) are designed to supply drinking water to the residents of the twin cities, with an operating capacity of 23 MGD and 51.7 MGD, respectively. Treatment process train includes screening, aeration, coagulation, flocculation, sedimentation, filtration, and chlorine disinfection. Based on the sustainability analysis the highest impacts were contributed by the coagulation, floculation and filtration processes. A cumulative total of 1.23 kg of CO2 generation was estimated per m3 production of treated water.

membrane filtration
membrane filtration
Read more details




Treatment efficiency analysis of Surface Water with Heavy Oil Contamination, Sri Lanka

Kelani Right Bank (Biyagama) water treatment plant (BWTP) operating at a design capacity of 360,000 m3/d serves a population of 1 million people in the Western Province of Sri Lanka. The conventional treatment process includes flocculation and sand filteration followed by post-chlorination. Approximately 1600 kg of Al2SO4 and 1900 kg of other chemicals is used daily. A total of 18500 m3 of concrete was consumed in the construction phase and approximately 1300 kwh of electrical energy is consumed per m3 for operating the plant processes.

membrane filtration
membrane filtration membrane filtration
Read more details
Page Top